Entrenar Jefes de Proyectos

Como he comentado de pasada en alguna entrada anterior, de aquí a fin de año debo enfrentarme a la difícil tarea de recibir y formar al menos a dos nuevos miembros de mi equipo. Esta es una tarea muy seria puesto que en ello va el lograr tener a dos compañeros más en el equipo pero además el lograr que sean capaces de desempeñar adecuadamente su trabajo, y por que no decirlo lograr su confianza y fidelidad.

Habría sido muy fácil mandarlos a tomar un curso de gestión de proyectos pero esta opción que no está descartada es a la par que costosa también me impedirá conocer mejor las capacidades de cada uno. Por ello he optado por empezar con formación interna.

Claro eso lo decidí antes de haberme puesto en serio a intentar preparar el material para estos cursos. ¿En qué estaría pensando?

Se me ha puesto realmente difícil. Por que será que siempre parece muy fácil el realizar una tarea pero es muy complicado el dar un paso atrás y enseñar a otro a hacerlo. en ello estoy y me parece que lo iré compartiendo aquí a ver si me vais dando ideas.

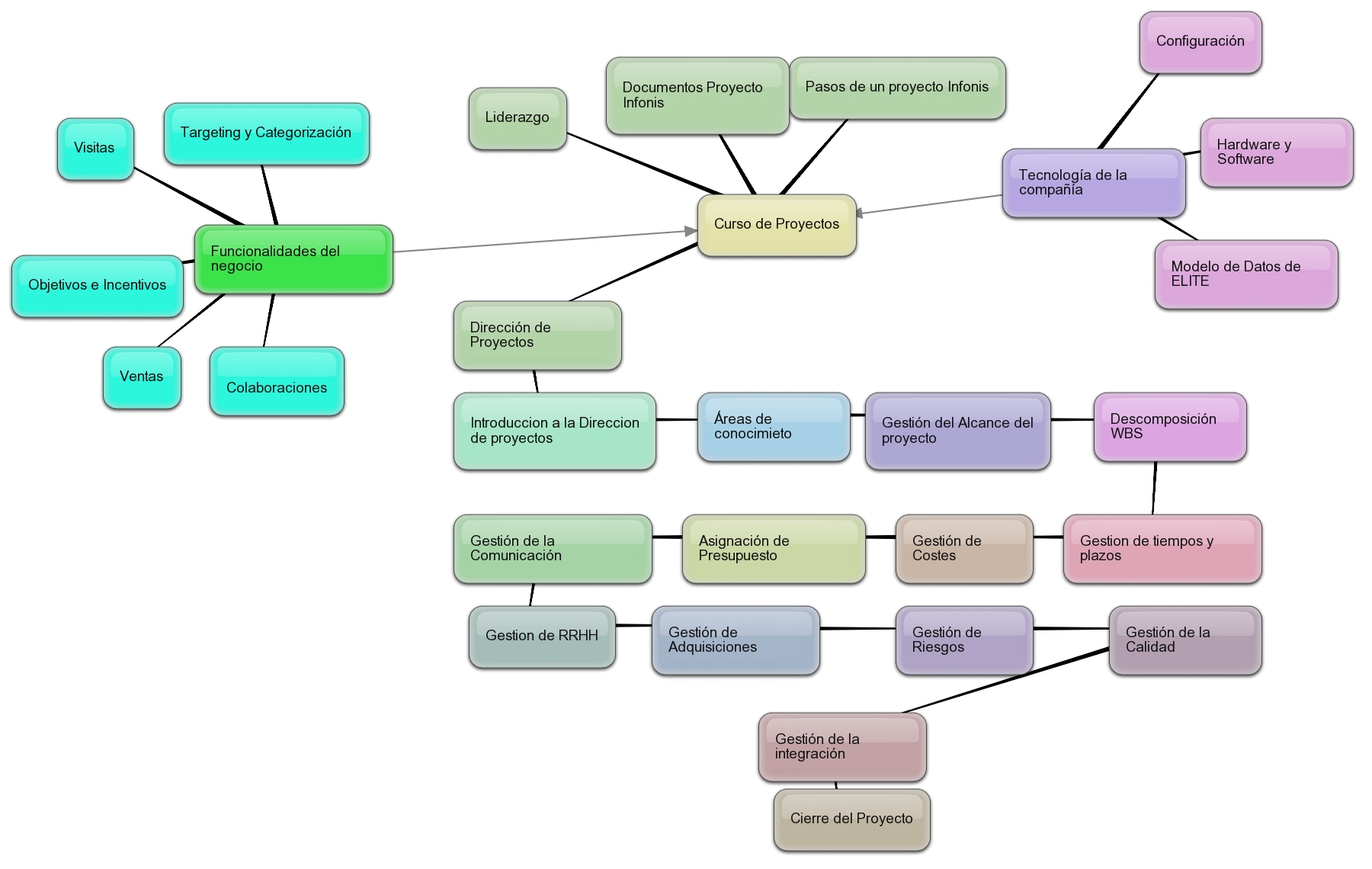
Inicialmente he pensado en 3 grandes áreas de formación debido a que somos una empresa de desarrollo de software, CRM y B.I. principalmente en un modelos SaaS (así lo llaman ahora que llevamos 15 años haciéndolo) y con dispositivos móviles tendré que cubrir tanto la técnica de gestión de proyectos como aspectos del negocio de nuestros clientes (tenemos un segmento muy vertical en CRM) como de tecnología involucrada en la solución.

curso proyectosVia bubble.us he preparado un diagrama con los hitos que en en este momento entiendo que tendrá que tener esta formación. Por ahora wordpress.com no tiene el plug-in de bubble por lo que os pongo un jpg.

Ahora tengo que darle contenido a esto. Podría poner los cientos de entradas de referencias que tengo en del.icio.us ahora todas de golpe pero seamos sensatos y vayamos paso a paso.

No me preocupa tanto el enseñarles la parte teórica como el encontrar casos prácticos suficientemente bien montados para parecer reales y pedirles que practiquen en grupo. Y que esos sean lo más heterogéneos posible. ¡Hay áreas de la gestión de proyectos que nunca he aplicado! No me ha hecho falta aún.

Bueno, ya tengo el plan general. Mañana mas (por ponerme un objetivo vamos 😉 )

2 comentarios en “Entrenar Jefes de Proyectos

  1. ufff! Vaya que tienes trabajo por delante. En mi experiencia el capacitar a alguien nuevo es un proceso que nunca termina. Mi consejo en esta etapa del proceso es crear un set de estándares, reglas y lineamientos de sentido común que gobiernen el comportamiento de el personal y los enfoquen en cómo se debe trabajar. Esto se hace indpendientemente de la tarea que estarán realizando.
    Con esto establecido puedes dar inicio a atacar las particularidades de el negocio y «transmitir tu experiencia» respecto a la ejecución de la gestión de proyectos. ¿Pero sabes qué? En este momento ya habrá al menos un patrón de comportamiento y toma de decisiones orientadas a los objetivos generales planteados. «Divide and Conquer Algorithm».
    Saludos!

Deja un comentario